From Practice to Perfect – a short guide for clergy, PCCs and Safeguarding Advisors
From Practice to Perfect – a short guide for clergy, PCCs and Safeguarding Advisors
From Practice to Perfect – a short guide for clergy, PCCs and Safeguarding Advisors
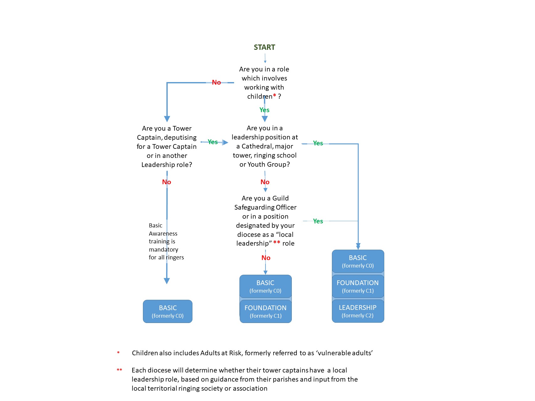
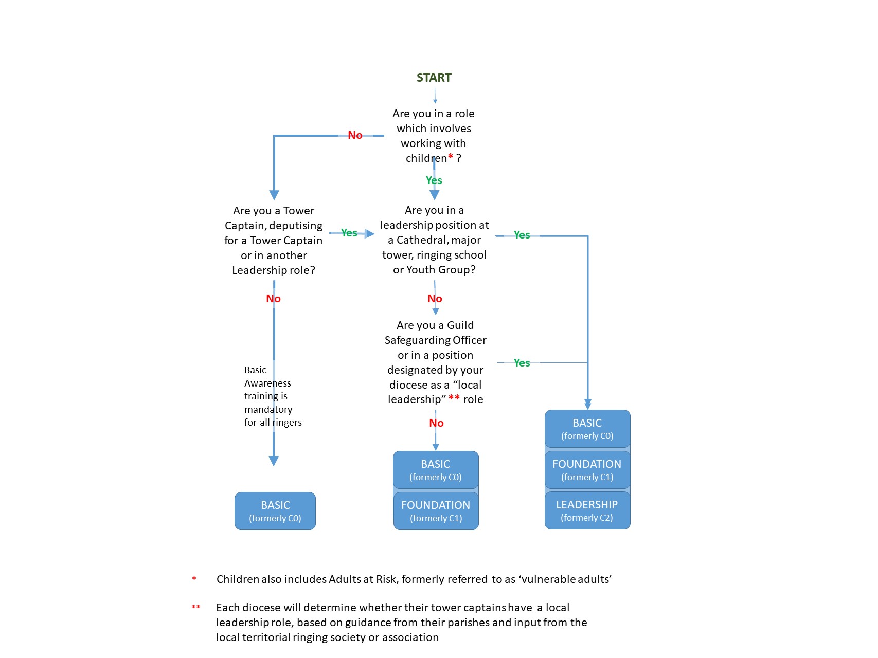
Guidance Note – Safeguarding – A Guidevv6
Safeguarding Advice for Young Ringers Online
The Church of England safeguarding requirements and guidance, to which the CCCBR expects all bellringers who ring in a Church of England tower to adhere,
Guidance-Note-Safeguarding-A-Guidevv2
CCCBR Safeguarding Policy October 2021